当前位置: 首页专题专栏做好"六稳"工作 落实"六保"任务政策文件

省人民政府办公厅关于印发贵州省服务“六稳”“六保”进一步做好“放管服”改革有关工作实施方案的通知(黔府办发〔2021〕19号)

发布日期:2021-09-06 16:47 浏览次数:0次 字体:【    

省人民政府办公厅关于印发贵州省服务

“六稳”“六保”进一步做好“放管服”改革

有关工作实施方案的通知

黔府办发〔2021〕19号

各市、自治州人民政府,各县(市、区、特区)人民政府,省政府各部门、各直属机构:

经省人民政府同意,现将《贵州省服务“六稳”“六保”进一步做好“放管服”改革有关工作实施方案》印发给你们,请结合实际,认真贯彻执行。

贵州省人民政府办公厅

2021年8月10日

(此件公开发布)

贵州省服务“六稳”“六保”进一步做好

“放管服”改革有关工作实施方案

为贯彻落实《国务院办公厅关于服务“六稳”“六保”进一步做好“放管服”改革有关工作的意见》(国办发〔2021〕10号),切实做好“六稳”“六保”工作,持续深化“放管服”改革,激发市场主体活力和社会创造力,助推全省高质量发展,结合实际,制定本实施方案。

一、进一步优化就业环境

(一)推动降低就业门槛。根据国家统一部署,进一步梳理压减准入类职业资格数量,取消乡村兽医、勘察设计注册石油天然气工程师等职业资格,推进社会化职业技能等级认定,严格执行《国家职业资格目录》,目录之外一律不得许可和认定职业资格。合理降低或取消部分准入类职业资格考试工作年限要求。进一步规范小微电商准入,严格落实便民劳务活动、零星小额交易活动免予登记的标准。

(二)支持提升职业技能。重点围绕“四化”做好职业技能培训,全年开展各类职业技能培训100万人次以上。建立职业技能培训补贴标准动态调整机制,拓宽职业技能培训资金使用范围。继续实施以工代训政策,简化企业申请以工代训补贴材料,企业申请以工代训补贴不再提供培训计划和发放培训合格证书。鼓励技工院校、职业院校、定点培训机构、行业协会等组织中小微企业开展新型学徒制培训并按规定给予培训补贴。通过优化审批服务、探索实行告知承诺制等方式,便利各类职业培训机构设立。

(三)支持和规范新就业形态发展。着力推动消除制约新产业新业态发展的隐性壁垒,不断拓宽个体经营、非全日制、新就业形态等灵活就业渠道。加强对平台企业的监管和引导,促进公平有序竞争,推动平台企业依法依规完善服务协议和交易规则,合理确定收费标准,改进管理服务。深入实施省级“双创”示范基地行动计划,支持带动高校毕业生、退役军人、返乡农民工等重点群体创业就业,统筹省级财政资金加大对省级“双创”示范基地支持力度。完善适应灵活就业人员的社保政策措施,城镇个体工商户和灵活就业人员可在户籍地或居住地社会保险经办机构参加企业职工基本养老保险。

二、进一步减轻市场主体负担

(四)健全惠企服务机制。扩大财政资金直达范围,及时将符合条件的省级对应中央直达资金安排的有关项目纳入直达资金管理。优化国库退税审核程序,逐步实现智能化、自动化处理。按照国家统一部署,推动实现非税收入全领域“跨省通缴”。精简享受税费优惠政策的办理流程和手续,持续扩大“自行判别、自行申报、事后监管”范围。整合财产和行为税10税纳税申报表,整合增值税、消费税及城市维护建设税等附加税费申报表。大力发展市场化征信机构,引导培育有技术、有数据、有业务的公司向市场化征信机构发展。依托全国中小企业融资综合信用服务平台和贵州各地信易贷平台,推动解决中小微企业融资难、融资贵问题。推动水电气、纳税、社保等信用信息归集共享,依托大数据等现代信息技术为企业精准“画像”、有效增信,提升金融、社保等惠企政策覆盖度、精准性和有效性。清理取消城镇供水、供电、供气、供暖等公用事业行业各种形式不合理收费,降低实体经济成本。推动企业建立健全合规经营制度,依法查处垄断行为,严厉打击价格串通、哄抬价格等价格违法行为。深入开展“千企面对面”科技服务行动,加大企业科技供给。

(五)规范提升中介服务。从严查处行政机关将应当委托开展的技术性服务费用通过中介机构转嫁给企业承担、强制指定或变相强制指定企业接受中介机构服务等违规行为。依法降低中介服务准入门槛,破除行业壁垒,打破地方保护,引入竞争机制,促进提升中介服务质量,建立合理定价机制。加强对中介机构监管,推动中介机构公开服务条件、流程、时限和收费标准,坚决查处乱收费、变相涨价等行为。除法律、行政法规、国务院决定规定的中介服务事项外,审批部门不得以任何形式要求申请人委托中介服务机构开展服务,也不得要求申请人提供相关中介服务材料。

(六)规范改进认证服务。按照国家统一部署,推动认证机构转企改制、与政府部门脱钩,提高市场开放度,促进公平有序竞争。健全政府、行业、社会等多层面的认证采信机制,推动认证结果在不同部门、层级和地区间互认通用。对认证机构认证活动、强制性认证产品等方面开展监督检查,督促认证机构明示收费标准,及时公布认证信息。

(七)优化涉企审批服务。加强对已下放事项的监督检查和评估问效,进一步清理变相审批、违规审批、以备案之名行审批之实等行为。强化业务指导和专业培训,确保下放事项“接得住、用得好”。清理规范行政审批前置条件和审批标准,明确行政备案材料、程序。进一步简化企业登记程序和材料,加强跨部门业务协同,2021年底前将开办企业时间压缩至1个工作日以内。加快贵州政务服务网与国家政务服务平台服务入口统一,实现单点登录,推动更多涉企事项网上办理,简化优化商事服务流程,降低制度性交易成本。精简优化涉及电子电器产品的管理措施,探索推行企业自检自证和产品系族管理。开展专利、商标、版权行政执法行动,严厉打击商标恶意注册、非正常专利申请等行为。

三、进一步扩大有效投资

(八)持续提高投资审批效率。进一步深化投资审批制度改革,简化、整合投资项目报建手续,推进实施企业投资项目承诺制,优化交通、水利、能源等领域重大投资项目审批流程。积极推动我省投资项目在线审批监管平台、工程建设项目审批系统、“多规合一”业务服务平台等互联互通和数据共享,大幅压缩审批时限。开展“标准地”、混合用地改革试点,优化供地流程,压缩供地时间,降低投资项目运行成本。

(九)优化工程建设项目审批。持续深化工程建设项目审批制度改革,统一审批流程,统一信息数据平台,统一审批管理体系,统一监管方式,进一步精简整合工程建设项目全流程涉及的行政许可、技术审查、中介服务、市政公用服务等事项,对简易低风险工程建设项目实行“清单制+告知承诺制”审批。落实国家工程建设项目全过程审批管理制度,加强全过程审批行为和时间管理,规范预先审查、施工图审查等环节,防止体外循环。大力推动项目前期策划生成和区域评估工作,提高工程建设项目审批服务效率。

四、进一步激发消费潜力

(十)清除消费隐性壁垒。有序取消一些行政性限制消费购买的规定,释放消费潜力。彻底清理违规设置的二手车迁入限制,放宽二手车经营条件。规范报废机动车回收拆解企业资质认定,支持具备条件的企业进入回收拆解市场,依法查处非法拆解行为。实施旅游经营主体培育专项行动,新增营业收入超亿元旅游企业5家以上。适当放宽旅游民宿市场准入,推进实施旅游行业标准。制定跨地区巡回演出审批程序指南,为演出经营单位跨地区开展业务提供便利。

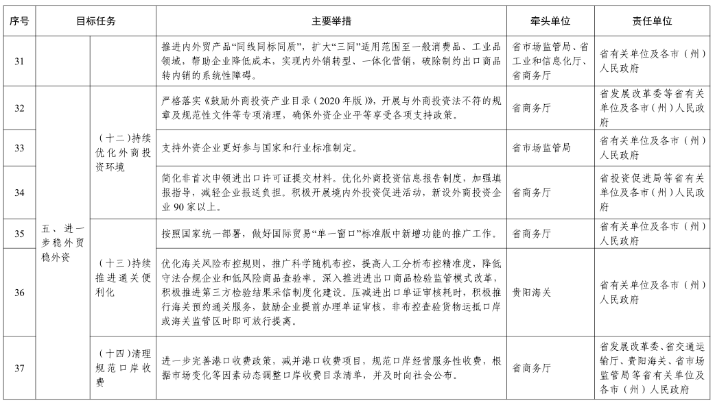
(十一)便利新产品市场准入。在相关国家标准出台前,鼓励先由社会团体制定发布满足市场和创新需要的团体标准,鼓励企业制定有竞争力的企业标准并自我声明公开,推动新技术新产品快速进入市场。推进内外贸产品“同线同标同质”,扩大“三同”适用范围至一般消费品、工业品领域,帮助企业降低成本,实现内外销转型、一体化营销,破除制约出口商品转内销的系统性障碍。

五、进一步稳外贸稳外资

(十二)持续优化外商投资环境。严格落实《鼓励外商投资产业目录(2020年版)》,开展与外商投资法不符的规章及规范性文件等专项清理,确保外资企业平等享受各项支持政策。支持外资企业更好参与国家和行业标准制定。简化非首次申领进出口许可证提交材料。优化外商投资信息报告制度,加强填报指导,减轻企业报送负担。积极开展境内外投资促进活动,新设外商投资企业90家以上。

(十三)持续推进通关便利化。按照国家统一部署,做好国际贸易“单一窗口”标准版中新增功能的推广工作。优化海关风险布控规则,推广科学随机布控,提高人工分析布控精准度,降低守法合规企业和低风险商品查验率。深入推进进出口商品检验监管模式改革,积极推进第三方检验结果采信制度化建设。压减进出口单证审核耗时,积极推行海关预约通关服务,鼓励企业提前办理单证审核,非布控查验货物运抵口岸或海关监管区时即可放行提离。

(十四)清理规范口岸收费。进一步完善港口收费政策,减并港口收费项目,规范口岸经营服务性收费,根据市场变化等因素动态调整口岸收费目录清单,并及时向社会公布。对政府依成本定价的收费项目,开展成本监审或成本调查,及时调整收费标准;对实行市场调节价的收费项目及对应的收费主体,开展典型成本调查,为合理规范收费提供依据。

六、进一步优化民生服务

(十五)创新养老和医疗服务供给。推进公办养老机构公建民营改革,盘活闲置资源,鼓励社会力量通过租赁、联营、合作等方式参与公办养老机构改革,推进具备向社会提供养老服务条件的公办养老机构转制成为企业或开展公建民营。到2022年,社会运营的养老床位不低于养老床位总数的60%。将失能老年人家庭成员照护培训纳入政府购买养老服务目录。2021年改造提升50个标准化养老院,新增1万张护理型床位。根据国家统一部署,做好取消诊所设置审批、诊所执业登记由审批改为备案、取消职业卫生技术服务机构资质等级划分等相关工作,便利市场准入。在确保电子处方来源真实可靠的前提下,允许网络销售除国家实行特殊管理的药品以外的处方药。

(十六)提高社会救助精准性。推动民政、人力资源社会保障、卫生健康、应急、残联、医保、乡村振兴等部门和单位相关数据共享,加快建设省社会救助大数据监控平台“防漏”预警系统,尽快实现失业人员、高费用患者、重残人员、重灾农户等易返贫致贫低收入人口动态监测预警,做到线上信息监测预警与线下摸排处置高度融合,确保符合条件的困难群众及时得到救助,防止产生违规冒领和设租寻租等问题。

(十七)提升便民服务水平。依托贵州政务服务网、省数据共享交换平台打通信息壁垒,全力推动政务服务公共数据资源整合、归集、共享。通过全面推行告知承诺制等方式,推动规范各类证明事项,实施证明事项清单管理制度,清单之外不得向企业和群众索要证明。持续推进“一网通办”“一证通办”“一窗通办”“全省通办”“跨省通办”。2021年底前实现工业产品生产许可证、就医结算备案、社保卡申领、户口迁移等74项事项异地办理。与毗邻省份、重点劳务输入地、东西部协作地区建立政务服务“跨省联办”机制。制定出台解决老年人运用智能技术困难的行动计划,切实解决老年人等特殊群体在运用智能技术方面遇到的突出困难。

七、进一步加强事中事后监管

(十八)强化放管结合和评估。按照“谁审批、谁监管,谁主管、谁监管”的原则,推动政府部门从事前审批更多转向事中事后监管,对取消和下放的行政许可事项,由主管部门会同相关部门逐项制定事中事后监管措施,明确监管层级、监管部门、监管方式,完善监管规则和标准。进一步梳理监管部门监管职责,强化监管执法的衔接,建立相互协作、齐抓共管的高效监管机制,确保责任清晰、监管到位。按照国家和省统一部署,推进简政放权工作。

(十九)提升事中事后监管效能。深入推进“双随机、一公开”监管、跨部门联合监管,做到“进一次门、查多项事”,最大限度减少对市场主体正常生产经营活动的干预,做到有事必应、无事不扰。健全完善信用监管、“互联网+监管”等方式,丰富监管应用场景,提升监管智能化水平。对涉及人民群众生命健康和公共安全的要严格监管,坚决打击疫苗、食品、药品、环保、危化品等重点领域的违法犯罪行为,着力守好质量和安全底线。对新产业新业态实行包容审慎监管,引导和规范其健康发展。推动监管信息共享,强化监管信息综合运用,提升监管质量和效率。

(二十)严格规范行政执法。严格落实国家规范行政裁量权基准制度,明确行政裁量种类、幅度,规范适用程序,纠正处罚畸轻畸重等不规范行政执法行为。鼓励各地各部门依法依规建立柔性执法清单管理制度,对轻微违法行为,慎用少用行政强制措施,防止一关了之、以罚代管。大力推行税务行政处罚“首违不罚”事项清单制度。

八、保障措施

(二十一)完善企业和群众评价机制。加强诚信政府建设,健全“政府承诺+社会监督+失信问责”机制。坚持以企业和群众获得感和满意度作为评判改革成效的标准,依托全国一体化政务服务平台、中国政府网与贵州政务服务网整合应用,建立企业和群众评价改革举措的常态化机制。及时公开评价结果,强化差评整改,形成评价、反馈、整改有机衔接的工作闭环,做到群众参与、社会评判、市场认可。

(二十二)加强组织实施。各地各部门要高度重视,及时研究解决“放管服”改革中出现的新情况、新问题,切实做到放出活力、管出公平、服出效率。要按照本实施方案确定的目标任务及分工,制定细化具体的落实措施,逐项抓好落实。

附件:贵州省服务“六稳”“六保”进一步做好“放管服”改革有关工作实施方案责任分工

分享到:

上一篇:省人民政府办公厅关于印发贵州省扩大有效 投资攻坚行动方案(2021—2023年)的通知(黔府办发〔2021〕22号)
下一篇:省人民政府办公厅关于印发贵州省2021年深化“放管服”改革优化营商环境工作要点的通知(黔府办发〔2021〕7号)
 
您好,我是筑筑。欢迎您访问贵阳市人民政府网,需要帮助可随时点我哦!