English
无障碍浏览
中国·贵阳
请
登录
个人中心
公务邮箱
English
无障碍浏览
返回首页
搜本站
搜全省
热搜词:
生态文明
新型工业化
新型城镇化
农业现代化
旅游产业化
贵阳简介
政务资讯
全国要闻
贵州要闻
今日贵阳
政务动态
视频贵阳
市政府常务会
政务公开
领导之窗
政府公报
市政府文件
政府信息公开
建议提案办理
政府工作机构
重点领域公开
办事服务
便民利企服务
便民直通车
政务服务
互动交流
市长信箱
在线咨询
网上调查
民意征集
在线访谈
问题知识库
长者版
办事服务
便民服务
最新资讯
快乐出游
精彩贵阳
贵阳简介
影像贵阳
贵阳概况
图说贵阳
贵阳历史
贵阳旅游
政府数据
最新数据发布
图解数据
数据开放
统计公报
统计年鉴
导航
当前位置:
首页
>
专题专栏
>
招商引资专栏
>
投资项目
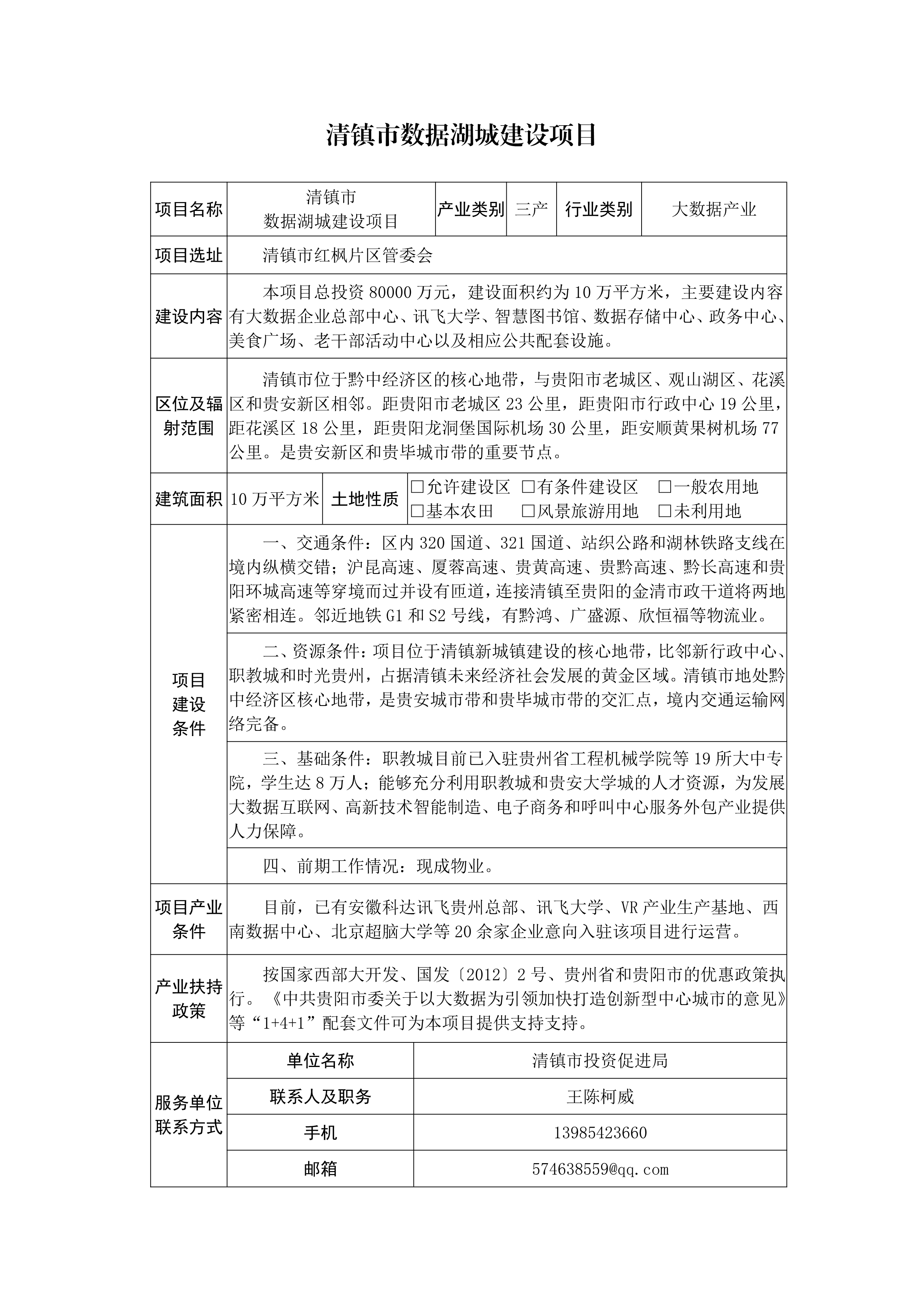
清镇市数据湖城建设项目
发布日期:2018-03-19 22:26
浏览次数:0次
字体:【
大
中
小
】
分享到:
X
【关闭窗口】
【返回顶部】
【打印文章】
上一篇:
高新区汽车核心零部件生产基地建设项目
下一篇:
贵铝片区(氧化铝板块)改造升级项目
友情链接:
中国政府网
贵州省人民政府
省内市州
黔南州
黔东南州
遵义市
黔西南州
毕节市
铜仁市
六盘水
贵安新区
安顺市
区(市、县)、开发区
云岩区人民政府
南明区人民政府
花溪区人民政府
乌当区人民政府
白云区人民政府
观山湖区人民政府
清镇市人民政府
修文县人民政府
息烽县人民政府
开阳县人民政府
双龙区管委会
综保区管委会
经开区管委会
高新区管委会
市级机构
市发展改革委
市教育局
市科技局
市工业和信息化局
市民族宗教事务委员会
市公安局
市民政局
市督办督查局
市司法局
市财政局
市人力资源和社会保障局
市自然资源和规划局
市生态环境局
市住房城乡建设局
市交通委员会
市水务管理局
市农业农村局
市商务局
市文化和旅游局
市卫生健康局
市退役军人事务局
市应急管理局
市审计局
市外事办
市国资委
市市场监管局
市体育局
市统计局
市医疗保障局
市人防办
市大数据发展管理局
市林业局
市粮食和储备局
市综合行政执法局
市公共资源交易中心
市供销社
市住房公积金中心
市投资促进局
市直机关事务局
市公安交通管理局
本市其他网站
贵阳市政府数据开放平台
信用中国(贵州贵阳)
政务资讯
全国要闻
贵州要闻
今日贵阳
政务动态
视频贵阳
市政府常务会
政务公开
领导之窗
政府公报
市政府文件
政府信息公开
建议提案办理
政府工作机构
重点领域公开
办事服务
便民利企服务
便民直通车
互动交流
市长信箱
在线咨询
网上调查
民意征集
问题知识库
在线访谈
长者版
办事服务
便民服务
最新资讯
快乐出游
精彩贵阳
贵阳简介
影像贵阳
贵阳概况
图说贵阳
贵阳历史
贵阳旅游
政府数据
最新数据发布
图解数据
数据开放
统计公报
统计年鉴
您好,我是筑筑。欢迎您访问贵阳市人民政府网,需要帮助可随时点我哦!
9598236
清镇市数据湖城建设项目
20
市投资促进局
2018-03-19 22:26:09
5145837
投资项目