当前位置: 首页专题专栏招商引资专栏投资项目

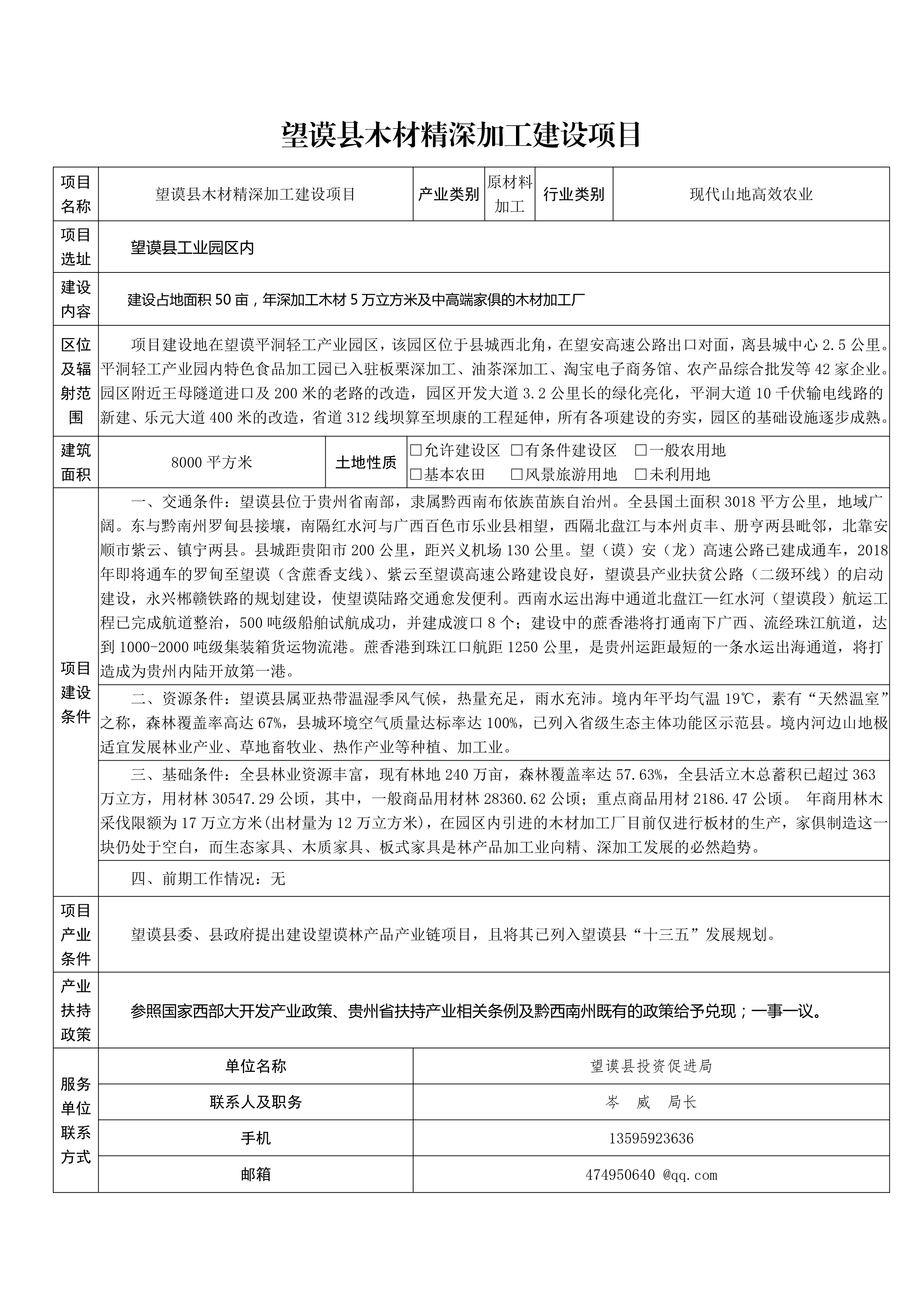
定点扶贫帮扶地区项目推荐:黔南州望谟县2018年精品包装项目木材精深加工精包装项目

发布日期:2018-10-09 18:38 浏览次数:0次 字体:【    

 

定点扶贫帮扶地区项目推荐:黔南州望谟县2018年精品包装项目木材精深加工精包装项目

 

分享到:

上一篇:贵阳市部分重点招商项目2019
下一篇:定点扶贫帮扶地区项目推荐:黔南州望谟县2018年精品包装项目热带水果精深加工精包装项目
 
您好,我是筑筑。欢迎您访问贵阳市人民政府网,需要帮助可随时点我哦!