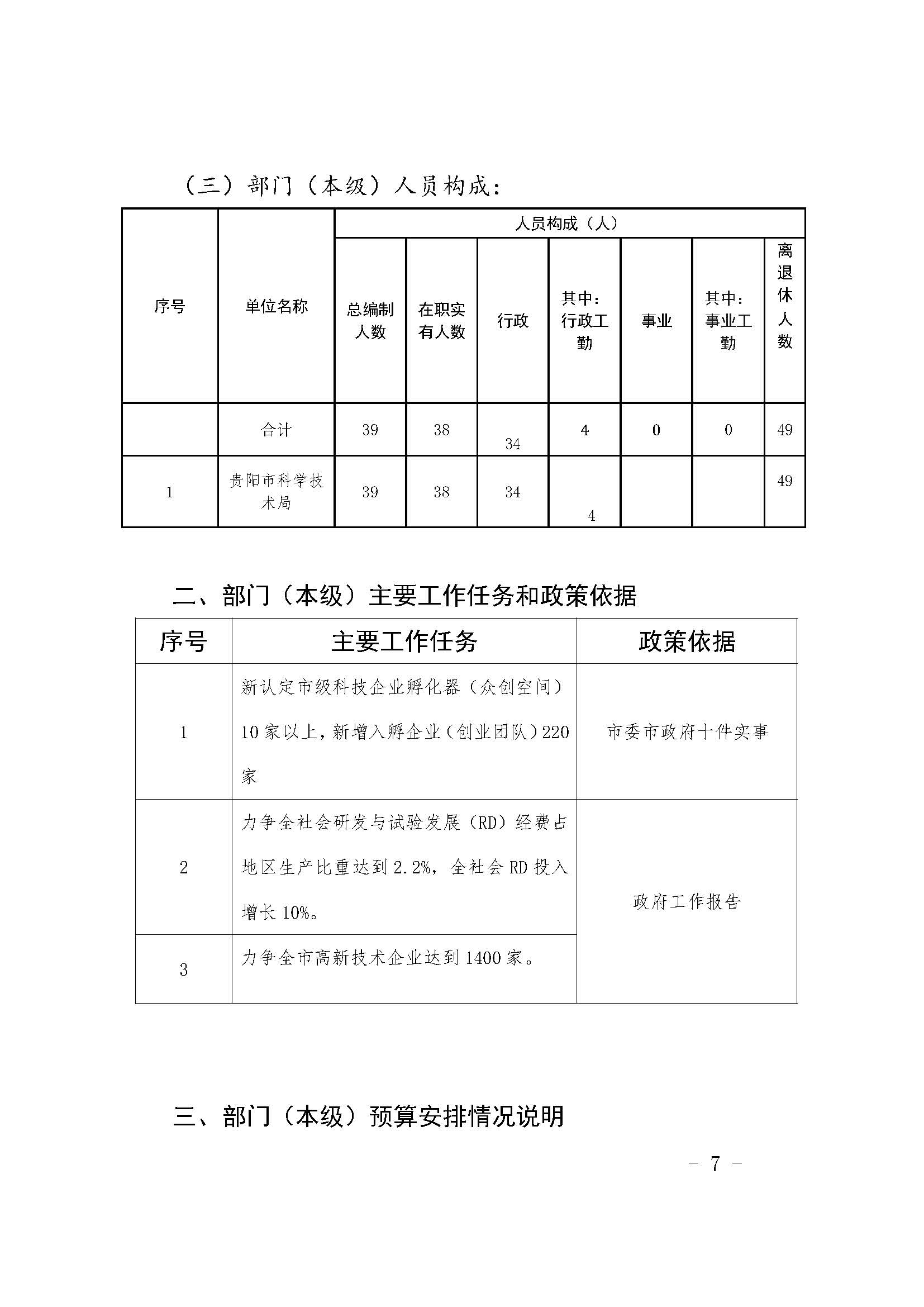
当前位置: 首页政务公开重点领域信息公开财政审计财政预决算及“三公”经费部门预决算及“三公”经费市科技局

2021年度贵阳市科学技术局本级部门预算及“三公”经费预算公开说明

发布日期:2021-04-26 14:55 浏览次数:0次 字体:【    


分享到:

 
您好,我是筑筑。欢迎您访问贵阳市人民政府网,需要帮助可随时点我哦!