当前位置: 首页政务公开公告公示部门公告

贵阳市公共资源交易中心投标保证金催退公告

发布日期:2023-04-04 15:08 浏览次数:0次 字体:【    

投标人、供应商:

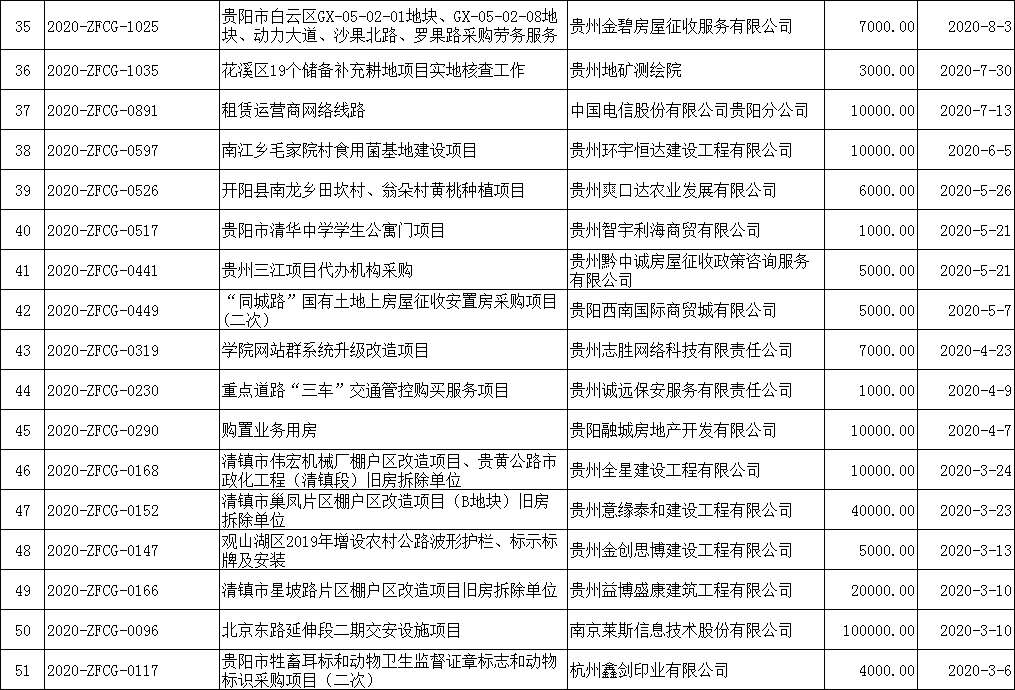
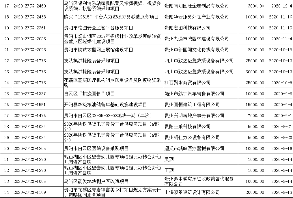
为贯彻落实上级有关指示要求,减轻投标人负担,近年来,我中心持续开展投标保证金催退工作,取得了明显成效,但目前仍有部分投标人未在规定时间办理保证金退还手续,造成保证金滞留时间过长问题。为加快滞留保证金清退工作,请相关投标人对保证金情况进行自查,并于2023年4月30日前到我中心办理退还手续或提交相关情况说明,逾期我中心将按规定进行处理。(投标保证金未退单位明细表附后)

政府采购类咨询热线:0851-84839725

工程建设类咨询热线:0851-84839726

贵阳市公共资源交易中心

2023年4月4





分享到:

上一篇:贵阳市2023年公开招聘事业单位工作人员更正公告
下一篇:贵阳市应急管理局公告(2023年第5号)
 
您好,我是筑筑。欢迎您访问贵阳市人民政府网,需要帮助可随时点我哦!